
Polaris Atmosphere Network: 2020 China Recycling Economy Association Science and Technology Award final evaluation has been completed, according to the "China Recycling Economy Association Science and Technology Award Charter" of the relevant provisions, the final evaluation results in the Association's website () to be publicized.
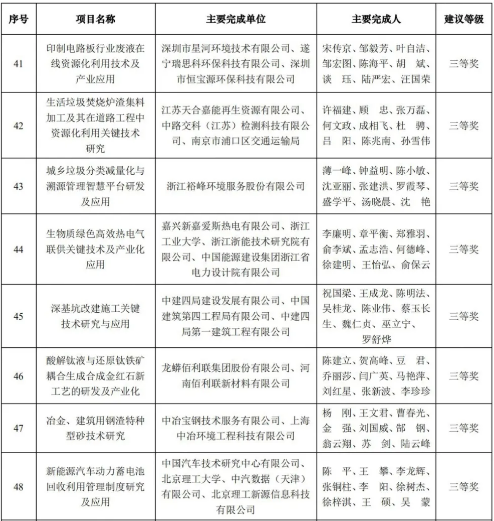
Anhui Yuanchen Environmental Protection Technology Co., Ltd. won the third prize for the project of "industrial flue gas treatment waste resource recycling technology and its supporting equipment development".


Enterprise science and technology innovation will definitely play an increasingly important role in consolidating core competitiveness and helping new product development. Yuanchen Technology will continue to adhere to the new development concept, lead development with innovative ideas, improve quality and efficiency with advanced methods, continuously march to the breadth and depth of science and technology, and promote the high-quality development of circular economy.